Adrenal Cortex Quiz

 

Main Menu

Sources

 

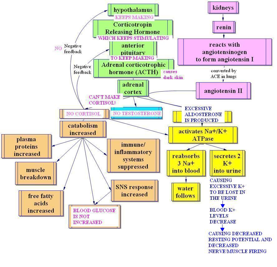
A child has a genetic defect in which he is unable to make any adrenal cortex hormones except aldosterone.

Since cortisol usually shuts off the hypothalamic CRH secretion by negative feedback, his low cortisol levels will cause his hypothalamus to keep secreting CRH. The CRH will stimulate his anterior pituitary to release more ACTH. The excess ACTH will cause hyperpigmentation, or darkened skin.

But because his adrenal cortex cannot make cortisol, cortisol levels will remain low. The low cortisol will make it harder for him to raise blood glucose, especially when stressed.

Because his adrenal cortex is being stimulated, it will keep trying to make cortisol. The cortisol precursors may be made into excess aldosterone, which would turn on the Na+/K+ ATPase and cause K+ to be secreted into the urine, lowering blood K+ levels. This decreases resting potential and his nerves and muscle will fire less easily.

 

 

What will happen to his blood pH as cells try to correct the low blood K+?

Decrease

Increase