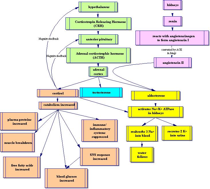
Adrenal Cortex Problem

 

Main Menu

Sources

 

 

 

Forward

 

A child has a genetic defect in which he is unable to make any adrenal cortex hormones except aldosterone.

Click on the two arrows on the flow chart which will be blocked by this condition. When you've found them, click on 'Forward' to go on.